为提高本市科技计划项目相关责任主体科研诚信意识,构建诚实守信的科研环境,市科委制订出台了《天津市科技计划项目相关责任主体失信行为管理暂行办法》(津科规〔2017〕10号,以下简称《办法》)。现对《办法》解读如下:
一、政策背景
2016年,国家多部委和机关单位联合出台《国家科技计划(专项、基金等)严重失信行为记录暂行规定》(国科发政〔2016〕97号),对国家科技计划(专项、基金等)实施与管理各环节相关责任主体的严重失信行为给予明确界定,并提出相关限制措施。在中央文件精神指导下,若干省市根据地方工作实际建立了各自的科研信用管理制度;2017年,市科委出台《天津市科技计划管理办法》(津科计〔2017〕27号,以下简称27号文),明确要加强科研诚信管理。为贯彻国家科技计划管理改革精神、落实好27号文,《办法》于日前正式出台。
二、政策对象与政策内容
《办法》面向的对象是天津市科技计划项目相关责任主体,主要包括:天津市科技计划项目申报人员、承担人员、项目评审评估咨询专家等自然人,以及项目申报单位、项目承担单位、项目管理服务机构、中介服务机构等法人和机构。
《办法》具体内容共分五章、包含三十项具体条款。第一章总则,明确天津市科技计划项目信用的上位法依据、管理范围、管理主体、管理对象和指导原则;第二章对科技计划项目相关责任主体的失信行为和失信记录分级分类给予界定;第三章为失信行为的限制措施;第四章为科技计划项目信用管理的工作机制;第五章为附则,说明政策施行时间和有效期。
三、政策关键点解读
什么是失信行为?

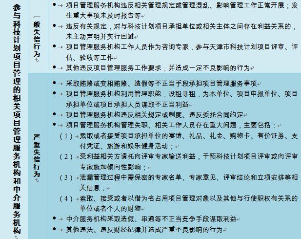
失信行为具体包括哪些内容?



列入失信记录,相关责任主体将会面临什么样的限制措施?

附件:

分享到: